当前位置:首页 > 米兰app下载官网安卓版安装 > 复旦放射医学研究所团队最新发文,首次揭示IFI16在GBM放射抗性中的作用机制

Ø 研究背景
胶质母细胞瘤(Glioblastoma
multiforme, GBM)是一种高度侵袭性的WHO IV级脑部恶性肿瘤。近年来的研究表明,胶质瘤在治疗过程中可能表现出从新生肿瘤到老化肿瘤的演变趋势,提示细胞衰老可能在GBM治疗中发挥作用。然而,细胞衰老在肿瘤中的作用复杂,一方面可能抑制肿瘤,另一方面可能通过衰老相关分泌表型(SASP)促进肿瘤复发和抗药性。细胞衰老(Senescence)是一种细胞周期停滞状态,通常被认为具有抗肿瘤作用。然而,越来越多的证据表明,放疗和化疗可能诱导肿瘤中衰老细胞的积累,这些衰老细胞可能通过SASP促进肿瘤复发和抗药性。γ-干扰素诱导蛋白16(IFI16)是一种细胞内DNA感受器,与细胞衰老密切相关。IFI16能够激活IFN-β产生和炎症体激活,进而引发促炎细胞因子的释放,可能在细胞衰老过程中发挥重要作用。本研究旨在探讨IFI16在GBM放射抗性中的作用,以及其是否通过调节铁死亡(Ferroptosis)来影响GBM的治疗效果。
Ø 研究内容
1. 放射抗性GBM细胞表现出细胞衰老样表型
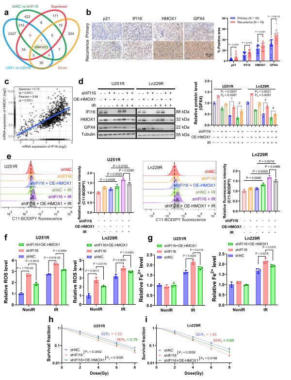
研究者通过反复照射建立了两种耐辐射的胶质母细胞瘤(GBM)细胞系(U251R和Ln229R),这些细胞表现出类似细胞衰老的表型。与亲本细胞系相比,耐辐射细胞系显示出异染色质重组、细胞周期停滞相关蛋白(如p21和p16)上调、形态上细胞变长、β-半乳糖苷酶活性增加(细胞衰老的标志)以及分泌性衰老相关表型(SASP)因子(如细胞因子、基质金属蛋白酶等)的显著增加。此外,基因集富集分析(GSEA)显示耐辐射GBM细胞中免疫系统过程显著上调,表明这胶质母细胞在辐射后可能通过SASP促进肿瘤复发和耐药性

2. IFI16是调节细胞衰老样表型的关键基因
通过ATAC-seq和RNA-seq交叉分析,发现IFI16是调节放射抗性GBM细胞衰老样表型的核心基因。IFI16在放射抗性细胞中的表达显著增加,并且与SASP相关通路密切相关。敲低IFI16可降低β-半乳糖苷酶活性,减少p21和p16的表达,增加H3K27ac水平,并增强细胞增殖能力,同时显著下调SASP相关炎症因子的表达。相反,过表达IFI16则表现出相反的效果,进一步证实了IFI16在促进GBM细胞衰老样表型中的关键作用。

3. IFI16通过抑制铁死亡促进放射抗性
研究发现,IFI16的表达与GBM的不良预后和复发相关。在放射抗性细胞中,IFI16的高表达通过激活HMOX1转录来抑制铁死亡,减少脂质过氧化、活性氧(ROS)产生和细胞内Fe2+含量。敲低IFI16可增加放射敏感性,而过表达IFI16则增强放射抗性。此外,铁死亡抑制剂Fer-1和铁螯合剂DFO能够逆转IFI16敲低细胞的放射敏感性,表明IFI16通过调节铁死亡来影响GBM的放射抗性。


4. IFI16以HMOX1依赖的方式抑制铁死亡
通过整合RNA-seq数据和FerrDb铁死亡数据库,研究者发现IFI16可能通过调节HMOX1来抑制铁死亡。HMOX1在耐辐射GBM细胞中表达上调,并且与不良预后相关。HMOX1的敲低增加了GBM细胞的辐射敏感性,而HMOX1过表达则增强了耐辐射性。此外,HMOX1的过表达可以部分逆转IFI16敲低引起的铁死亡标志物增加,并且抵消了IFI16敲低导致的辐射敏感性增加。这些结果表明,IFI16通过HMOX1依赖的方式抑制铁死亡,从而促进GBM细胞的耐辐射性。

5. IFI16通过与JUND和SP1相互作用调节HMOX1表达
研究者进一步探讨了IFI16如何调控HMOX1的表达。通过ATAC-seq和ChIP-qPCR分析,发现IFI16能够与转录因子JUND和SP1相互作用,影响HMOX1启动子区域的染色质可及性。IFI16通过其pyrin结构域与JUND相互作用,促进JUND对HMOX1的转录激活,同时拮抗SP1的转录抑制作用,从而增强HMOX1的表达。这一发现揭示了IFI16在调控HMOX1表达中的分子机制,并为理解IFI16在GBM耐辐射性中的作用提供了新的视角。

6. IFI6通过其pyrin结构域与JUND相互作用
研究者通过共免疫沉淀(Co-IP)和蛋白质相互作用分析,发现IFI16与JUND之间的相互作用主要通过IFI16的pyrin结构域实现。IFI16的pyrin结构域与JUND的1-127氨基酸区域之间存在直接的相互作用,并且这种相互作用对于IFI16调控HMOX1表达至关重要。此外,通过分子对接分析,研究者进一步验证了IFI16与JUND之间的相互作用模式,揭示了关键的氨基酸残基和氢键网络。这些结果为理解IFI16在转录调控中的作用机制提供了重要的结构基础。

7.Glyburide通过靶向IFI16的pyrin结构域增强放射敏感性
研究发现,Glyburide(磺酰脲类药物格列本脲,一种磺酰脲类化合物)能够特异性结合IFI16的pyrin结构域,抑制IFI16的功能,从而增强GBM细胞的铁死亡和放射敏感性。在体外实验中,Glyburide处理的放射抗性GBM细胞表现出更高的放射敏感性,脂质过氧化、ROS和Fe2+水平增加,而GPX4表达降低。在体内实验中,Glyburide与放疗联合使用显著延长了荷瘤小鼠的生存时间,并减少了肿瘤体积。这些结果表明,glyburide通过靶向IFI16的pyrin结构域,有望成为一种新的GBM治疗策略。

Ø 研究结论
本研究揭示了细胞衰老相关基因IFI16在胶质母细胞瘤(GBM)放射抗性中的关键作用。研究发现,IFI16通过激活HMOX1转录,抑制铁死亡,从而增强GBM的放射抗性。IFI16与转录因子JUND和SP1相互作用,通过其pyrin结构域促进HMOX1的表达,进而抑制铁死亡并增强放射抗性。此外,研究还发现,磺酰脲类化合物Glyburide能够特异性结合IFI16的pyrin结构域,抑制IFI16的功能,从而增强GBM细胞的铁死亡和放射敏感性。在体外和体内实验中,Glyburide均表现出显著的放射增敏效果,为克服GBM放射抗性提供了新的潜在治疗策略。这些发现不仅阐明了IFI16在GBM放射抗性中的核心作用,还为改善GBM的治疗效果提供了新的靶点和研究方向。
Zhou Y, Zeng L, Cai L, Zheng W, Liu X,
Xiao Y, Jin X, Bai Y, Lai M, Li H, Jiang H, Hu S, Pan Y, Zhang J, Shao C.
Cellular senescence-associated gene IFI16 promotes HMOX1-dependent evasion of
ferroptosis and radioresistance in glioblastoma. Nat Commun. 2025 Jan
31;16(1):1212. doi: 10.1038/s41467-025-56456-y. PMID: 39890789; PMCID:
PMC11785807.
扫码关注
邮箱:yilaibo@shyilaibo.com
地址:上海市宝山区长江南路180号长江软件园B650